The communication below has been written by ICB/UHL, and we have agreed to circulate to practices. The LMC have been consulted regarding this change, and we have requested changes to make the system support general practice, but there have been limitations due to the chosen system. As usual, the LMC would welcome
all feedback, particularly regarding any problems once the change has gone live.
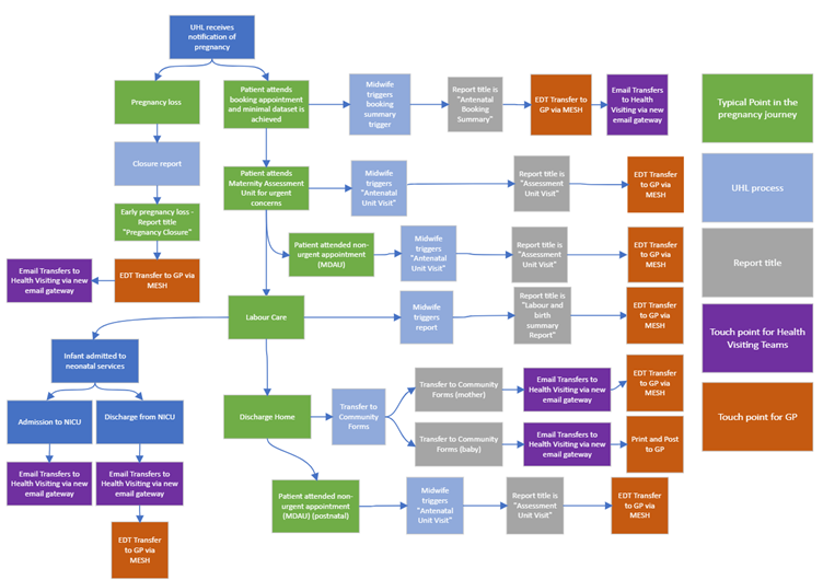
University Hospitals of Leicester (UHL) has transitioned from the current E3 maternity system to the Maternity BadgerNet Electronic Patient Record (EPR). Starting Thursday, 26 February 2026, Maternity communications from BadgerNet will be sent electronically via MESH to GP’s providing secure and timely patient updates from UHL.
The table below (Figure 2) lists all documents being sent, including their titles and purposes. These documents will complete phase 1 of this project. Please review the summary flowchart and table, and update your local administration, document processing procedures, and coding practices as needed. We plan to introduce additional electronic documents in phase 2 after further consultation with the LMC.
All documents in BadgerNet must be sent and signed off by electronically by a registered professional working on UHL side. Because this manual process can result in duplicate or missed letters, we will be monitoring activity sent documents to quickly spot and resolve issues through targeted training.
Please be aware that some patients may have registered with maternity services directly, without informing their GP. As a result, certain pregnancies may not appear in your records. However, notifications regarding high risk and safeguarding should have reached systmOne through the usual channels. If you would like to receive an excel file listing all current pregnancies for your practice from 10/2025 to 26/02/2026 from badgerNet, please contact the Digital Midwives at UHL. When making your request, ensure you include your GP practice name, practice code, and a secure NHS email address. The digital midwives will then supply the relevant information, contact them @ uhl-tr.digitalmidwives@nhs.net
Benefits and Expected Improvements
- Clinical information can be shared quickly, securely, and easily, which helps reduce administrative workload and delays.
- We can track when messages have been sent and received.
- Data accuracy improves as information is transferred directly from BadgerNet to GP records without needing manual transcription / phone calls etc.
- Patient safety and experience are enhanced since all relevant care providers receive prompt clinical updates.
- Patients are more involved in their own care because they use the app that accesses the same data.

Figure 1 – Agreed flow chart and communication touch points
| Source | Document title | Document purpose | GP via MESH | Email to Health Visiting |
| Maternity | Antenatal Booking Summary | This document will inform you that a woman is pregnant and provide you with an estimated due date. You should use this information to add a clinical code which will trigger pregnancy alerts within your SystmOne or Emis Web clinical systems. | Yes | Yes |
| Maternity | Assessment Unit Visit | This document allows clinicians to communicate important information following key antenatal visits/appointments and ongoing care needs. | Yes | No |
| Maternity | Discharge Summary | Mother’s discharge from antenatal appointments or assessment units | Yes | No |
| Maternity | Labour and Birth Summary Report | This document will summarise the events of birth and labour for mum and will include some basic details about the baby. You can use this information to add any relevant clinical codes including delivery. | Yes | No |
| Maternity | Medical Discharge Letter | A medical team report with potential ongoing care plans. | Yes | No |
| Maternity | Pregnancy Closure | This document will inform you when a pregnancy has been closed. A pregnancy may be closed for a variety of reasons including miscarriage and termination. You can use this information to add any relevant clinical codes which will remove pregnancy status markers and any alerts. | Yes | Yes |
| Maternity | Transferred to Postnatal Community Care (Mother) | Notification of hospital discharge with mother’s information. | Yes | Yes |
| Maternity | Transferred to Postnatal Community Care (Baby) | Notification of hospital discharge with baby information. Will include any actions for GPs. However, a paper copy of the discharge summary will be sent to the registered GP for mum. This is reliant on a Baby being registered hence the posting. | No – But posted | Yes |
| Neonates | Admission Summary | A comprehensive Neonatal admission summary for Health Visiting teams. | No | Yes |
| Neonates | Discharge summary | Neonatal Discharge Summary for Continuing Care Needs Please note: You will only receive this if an infant is registered with a GP surgery at the time of discharge. Most complex cases should fall within this category. Note: Since newborns have a potential to be not registered with a GP when discharged, this will still be printed and sent home and important document should be in the red book | Yes | Yes |
Figure 2 – Table of Agreed documents and titlesrnal governance teams and we have the assurance that the new version fulfils clinical standards.
